• 首页
  • 协会概况
    协会简介 协会章程 协会领导 组织架构 协会成员
  • 协会党建
    党建工作 学习交流 主题教育
  • 政策法规
    国家法规 省级法规
  • 业务范围
    GAP认定 趁鲜切制 团体标准 培训教育 中医药文化 非遗文化 奖项推荐 法律维权 行业统计
  • 协会动态
    协会图文 协会视频
  • 会员平台
    会员服务 入会资料 会员风采
  • 分支机构
    申请资料 药食同源分会 药店创新发展分会 中药饮片专业委员会 中药材种植养殖专家委员会 儿科中药特色治疗护理专家委员会 儿科专家委员会 肿瘤学专家委员会 肥胖与内分泌代谢病专家委员会 黄芪专业委员会
  • 智库专家
    智库专家 中药材GAP专家 趁鲜加工专家 药食同源专家
  • 秦药建设
    秦药介绍 秦药标识 协会推荐

业务范围

ABOUT USICS

  • GAP认定
  • 趁鲜切制
  • 团体标准
  • 培训教育
  • 中医药文化
  • 非遗文化
  • 奖项推荐
  • 法律维权
  • 行业统计

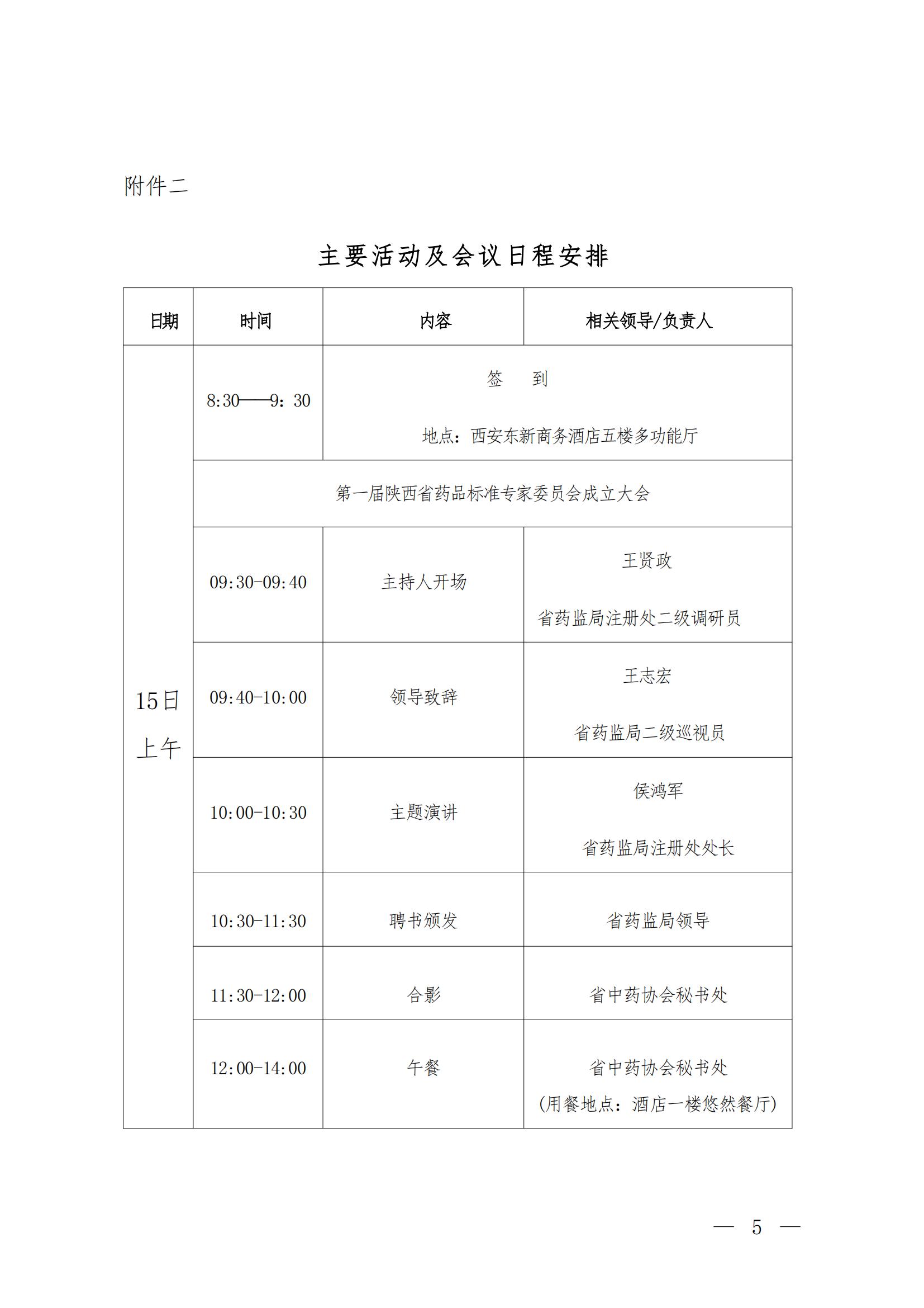
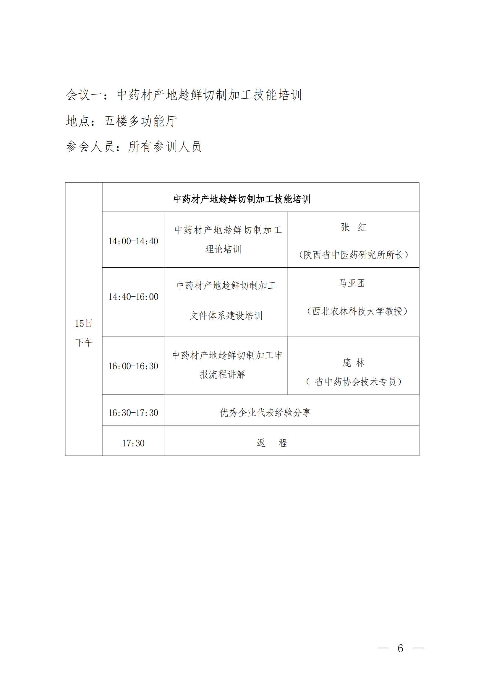
陕西省中药协会关于开展第一届陕西省药品标 准专家委员会成立大会暨中药材产地趁鲜 加工技能培训班的通知

发表时间:2025-04-02
二维码
扫描本文二维码

关于开展第一届陕西省药品标准专家委员会成立大会暨中药材产地趁鲜加工技能培训班的通知(3)_00.jpg关于开展第一届陕西省药品标准专家委员会成立大会暨中药材产地趁鲜加工技能培训班的通知(3)_01.jpg关于开展第一届陕西省药品标准专家委员会成立大会暨中药材产地趁鲜加工技能培训班的通知(3)_02.jpg关于开展第一届陕西省药品标准专家委员会成立大会暨中药材产地趁鲜加工技能培训班的通知(3)_03.jpg关于开展第一届陕西省药品标准专家委员会成立大会暨中药材产地趁鲜加工技能培训班的通知(3)_04.jpg关于开展第一届陕西省药品标准专家委员会成立大会暨中药材产地趁鲜加工技能培训班的通知(3)_05.jpg关于开展第一届陕西省药品标准专家委员会成立大会暨中药材产地趁鲜加工技能培训班的通知(3)_06.jpg

上一篇
陕西省中药协会 关于组织中药炮制工考前培训的通知
下一篇
关于开展中药饮片集采相关政策专题培训会的通知
友情链接: 国家中医药管理局 | 国家市场监督管理总局 | 国家中药材追溯系统 | 中国中药协会 | 陕西省药品监督管理局 | 陕西省中医药管理局 | 中国中药协会 | 陕西省药品监督管理局 | 陕西省中医药管理局 | 陕西省农业农村厅 | 陕西省工业和信息化厅 | 陕西省林业局 | 陕西省医疗保障局 | 陕西省中医药大学 |

陕西省中药协会

  • 联系电话:
    029-88212181(周一至周五 上午9:00—下午5:30)
    18009295198
  • 联系地址:
    莲湖区开远半岛广场四楼陕西省中药协会办公室(开远门地铁站B西南口步行360米)
    (开远门地铁站B西南口步行360米)

Copyright © 2025 陕西省中药协会 版权所有